Without creativity, life is a journey through a desert
2chance matches clients who wants to exchange jewelry pieces of similar value through their website. The company gets a commission from each transaction.
Most of people think that precious stones and metals are very valuable and are a good investment. Diamonds are, in fact, valuable because of its rareness and its high demand. (...read more)
They are beautiful, desirable, and advertised as "a girl’s best friends." Men often buy diamond rings when proposing marriage as a symbol of pure love. On anniversaries, husbands buy diamonds for their wives. Over the years, the diamond industry has made traditions like engagements, weddings, and anniversaries events that are commonly marked with diamond purchases.
Over time, as people collect jewelry, their tastes change and they begin favoring some over others. Jewelry that has fallen out of favor often ends up in a jewelry box collecting the dust. (...read more)
While some try to sell them to back get their investment back, they discover the truth that diamond jewelry is not actually a good investment. The moment that we buy diamond jewelry, its value goes down by 70% to 80% or more. We spend a lot of money buying jewelry, but since there isn’t much of a market for fine, used jewelry, it is difficult to get what we originally paid for it. Our options for selling jewelry are often limited to local jewelry shops, pawn shops, or internet companies. Because these jewelry purchasers need to make a profit, the price that we get is often well-below our expectations.
We have a few options to sell or exchange our jewelry. Jewelry shops, pawn shops, and internet companies have the upper hand and these places have profit as their first goal. (...read more)
We don’t know that much about the value of our jewelry pieces except how much we paid for it or the replacement value for insurance purposes, but those prices don’t reflect the real selling price.
Unfortunately, most of the money goes to the middle person:usually a jewelry or pawn shop.
love. gift. thank you. sharing. excitement. engagement. memories. symbol. care. commitment. hope. valuable. happiness. promise. luxury. celebration. fashion. diamond. precious metal. investment.
questions :
who has extra jewelry to exchange?
who is in fashions, wears jewelry?
who will be interested in exchanging?
who will get the most benefit?
women, middle, upper class, urban life, fashionable, age : 35 to 55

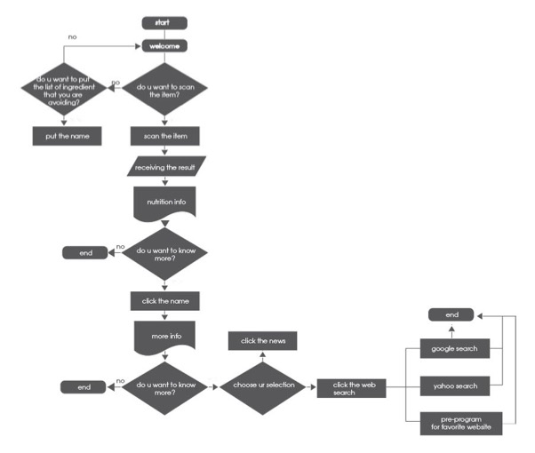
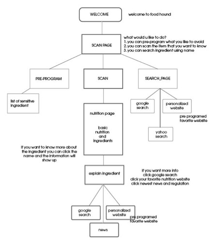
Foodhound is an app to help people get information about the ingredients of food that they want to buy, just by scanning the barcode
We see more and more people getting sick and take medications. There are increases of rates of obesity, diabetic, heart problems, high cholesterol, high blood pressure problems, cancer, demen- tia and Alzheimer’s. Also more people developed sensitivities in food and allergies. More and more kids are developing ADD, Autism, obesity and even cancers.
These days people are more concerned and aware about what they eat. They give more time to educating themselves about nutrition, being aware of what they eat, and their effect on the body. Today's consumer is more sophisticated and educated.
She has a son who has suffered from food allergies since birth. She must prepare meals very carefully, cooking from scratch. She must study nutrition and allergies for her child's sake. It has become her habit to read all labels before purchasing anything. She also has to be aware where the products come from, because in some parts of the world, there are no strict labeling laws.
The problem: "Sometimes at school my son wants to eat the things the other kids are eating, like candy, chips or chocolate. I understand most of the ingredients, but some have complicated names or multiple names for one ingredient. I then have to spend time looking it up and researching products, all the while caring for two small children. I wish I had something that could help me find that information easily!"
Slowfish is a project to help fish lovers get correct information about sustainable fish, and enviromental factors that effect the fishing industry.
7daystodo is the app for helping people to be organized with their life.